Flyable

Back Projects
img title

A Case Study on B2B drone based delivery system for long distance orders.

Tools Used

figma ps Illustrator
phone mockup

Project Overview

My Role

research user flow wireframe ui ux
summary-drone

"Flyable" is a delivery service tool that uses drones to carry packages. Making deliveries within the city faster and efficient contributing to reducing traffic congestion.

Project Goal

To design a system for a drone delivery services while keeping the user experience simple and enjoyable.

The Problem

traffic image

“There are approximately 200,000 delivery drivers in Bengaluru on average.”

Looking Closer

To deliver an item under 500g, delivery agents need to travel 10+km, sometimes even more, which adds more cost, takes more time and adds to more traffic congestion.

Qualitative Research

Qualitative Research interview image

An interview was conducted with delivery drivers to better understand the current system.

Questions Asked

- What was the furthest distance you needed to travel in order to complete a delivery?
- How does traffic congestion cost you?
- On an average how many deliveries are you able to complete per day?
- What is the main mode of transportation you use to deliver packages?

sky pic

“A drone can now carry from few kilograms to over 30kgs.”

“The users do Not need to interact with the delivery drones at all.”

map-website mobile map

How does it work?

Whenever a long distance order is placed, a delivery agent is assigned to pick up in their zone (marked in blue) and delivers it to the nearest drone facility (marked in white). The drone carries the package to the nearest drop facility and another delivery agent drops the package to the final location.

What are its benefits?

- Saves time
- Reduces cost
- Drones are controlled within strict flight paths.
- Decreases traffic congestion
- Creates more jobs

Storyboard

Storyboard frame 1

A user places an order.

Storyboard frame 2

A delivery agent arrives to pick up the order

Storyboard frame 3

The delivery agent takes package to nearest hub.

Storyboard frame 4

The drone arrives at the closest drop hub and is assigned to another delivery agent.

Storyboard frame 5

The delivery agent carries package to the drop location.

Storyboard frame 6

The package is delivered to the user.

Competitor Analysis

Competitor Analysis image

User Journey Map

User Journey Map image

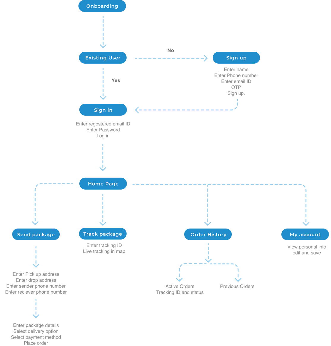
User Flow

user flow

Wireframes

Wireframes

High Fidelity Prototypes

web shipments web tracking
mobile shipments mobile tracking
mockups

Other Projects

Smart TV UX Redesign

UX evaluation of the SmartThings TV remote to improve everyday usability.

Solidus3D

A functional website built for 3D printing and prototyping service.